选择城市
热点
原创
精华
图文
视频
专栏
专题
人气
传播榜
文集
头条号
标签
下载APP
所在区域:
区
取消
提交
热点
原创
精华
图文
视频
专栏
专题
人气
传播榜
文集
标签
推荐
文化
旅游
资讯
文学
校园
艺术
读书
生活
教育
历史
健康
娱乐
美食
营销
情感
哲理
励志
家国
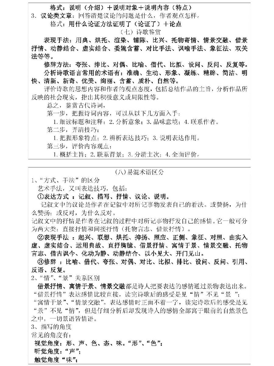
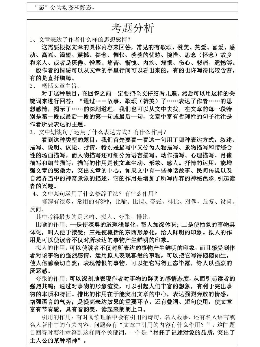
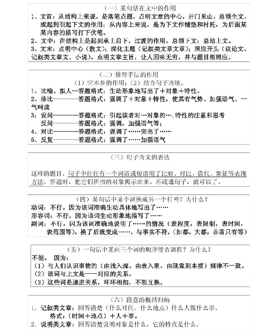
语文答题指南
教育新视界
24-05-16 10:40
6283
10116
中国音乐学院北京文化艺术基金2023年度资助项目《京津冀地区民歌表演人才培养》招生简章
北京
名人志
24-05-16 00:39
10116
广东初二男孩被5名同学围殴,父亲抡起铁棍将其中一名活活打死,判决结果出来后,网友不淡定了…聪明壹休哥 2024-05-15 00:01 四川 22人听过
天津
联都北京冯金猴
24-05-15 16:07
10116
中国小品文大王黄小平:培育学生不是生产产品——读《从个体出发新教育宣言》有感
教育新视界
24-05-15 11:25
1.1797W+
10116
原创/欧阳(教育神秘与平衡的智慧)
北京
最美读者
24-05-15 08:53
10116
这是中国小孩一生说不出口的话:沁阳市图书馆 2024-04-11 16:46 河南
天津
联都北京冯金猴
24-05-14 21:55
10116
学校要给老师自由成长的空间/程红兵
铜陵
音频
雨过天晴
24-05-14 05:40
10116
【岳杰诗诵】《空》——写给梦中的礼堂(谢东升朗诵)
精华
音频
铁马豪歌
24-05-14 02:54
2.5694W+
10116
张福参访郑州上和艺堂
石家庄
精华
李兵役
24-05-13 23:55
2.955W+
10116
国旗下 | 武穴市育才高中罗平安:以奋斗之姿 担时代重任
黄冈
荆楚正能量
24-05-13 21:46
6485
10116
首
<
298
299
300
301
302
303
304
305
306
307
>
尾
1723
最新
换一换
荐赏:《让我与梦不期而遇》诗人作家卢华山-中华诗经阁诗经部副部长
“中秋”:单德菊的诗‖追随你的脚步
张国富《月明诗社十一联欢画作欣赏》
【中秋专栏】《月光》作者 张子周 ‖ 主播 小黎
“中秋”:孙法泰的诗‖中秋之歌
“中秋”:方东元的诗‖中秋的思念
世界文学联盟//作家诗人钟新敏佳勋《不为过》外一首
热评
更多
人气
更多
ဆ
首页 |
APP |
google浏览器下载 |
火狐浏览器下载 |
360网站安全检测平台
上海艾珂斯网络科技有限公司
沪ICP备2023020809号