选择城市
热点
原创
精华
图文
视频
专栏
专题
人气
传播榜
文集
头条号
标签
下载APP
所在区域:
区
取消
提交
热点
原创
精华
图文
视频
专栏
专题
人气
传播榜
文集
标签
推荐
文化
旅游
资讯
文学
校园
艺术
读书
生活
教育
历史
健康
娱乐
美食
营销
情感
哲理
励志
家国
洛阳翔宇家纺:爱心如炬,温暖洛宁山村老人
洛宁城事
25-08-12 18:02
5931
9423
洛宁县“红领巾·火焰蓝”消防夏令营开营,开启热血成长之旅
洛宁城事
25-08-12 18:01
9423
【双提升】两面锦旗,双重认可!仁怀公安为民服务获赞誉
遵义
遵义市头条
25-08-12 17:35
9423
技能傍身学本领 社区有爱伴成长
沣三文化传媒
25-08-12 17:26
9423
军装是假的,情话是演的,骗你是真的~
遵义
遵义市头条
25-08-12 17:24
9423
鄂州市慈善总会组织19名困境儿童参加暑期赋能探索营研学活动
鄂州
楚天视野
25-08-12 17:20
9423
【以案说法】醉驾肇事致八车相撞,逃逸后找人“顶包”,必须严惩!
遵义
遵义市头条
25-08-12 17:14
9423
“电缆大盗”疯狂作案, 警方跨区域成功打掉盗窃电缆线犯罪团伙
遵义
遵义市头条
25-08-12 17:00
9423
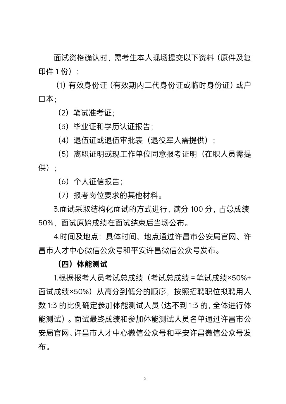
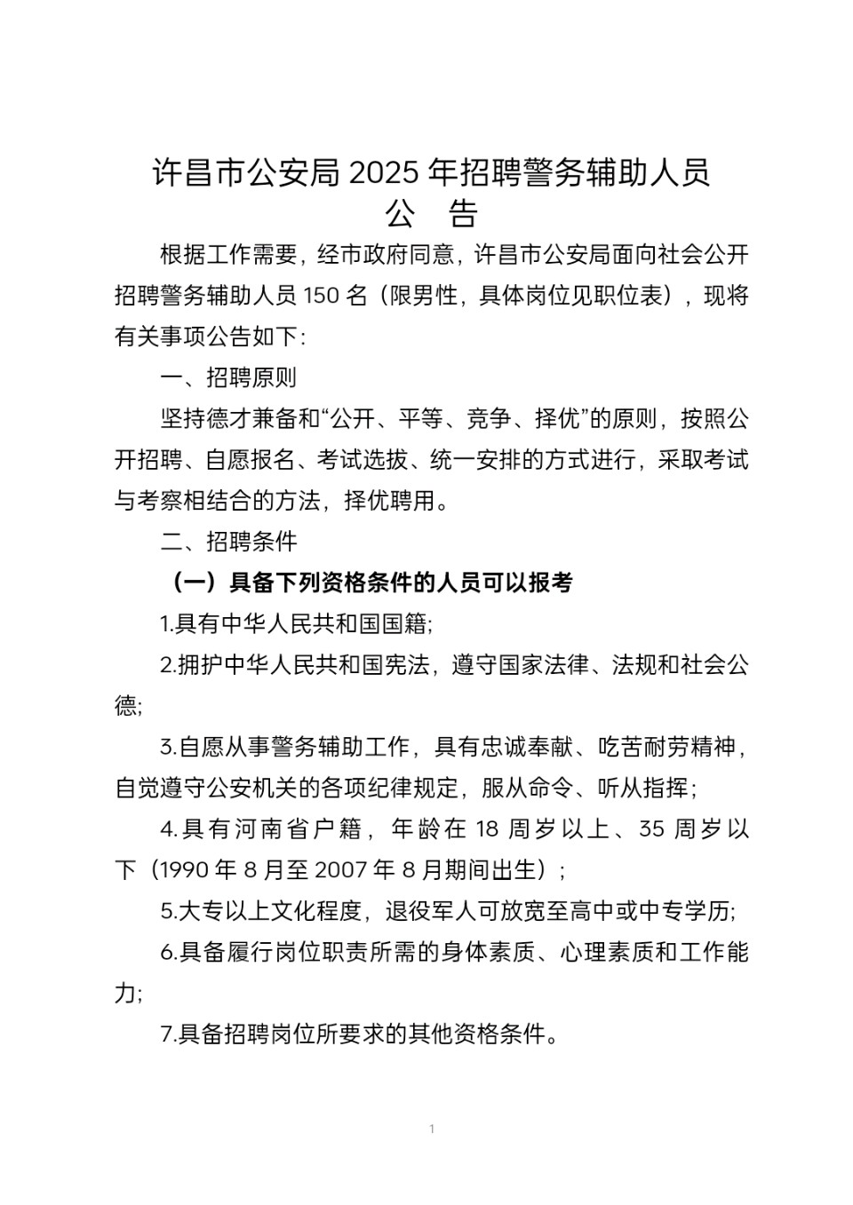
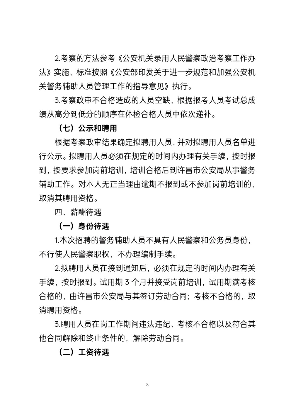
河南许昌:许昌市公安局2025年招聘警务辅助人员公告。
许昌
许昌视野
25-08-12 16:54
2.4168W+
9423
高德军丨七绝•秋日偶成
金秋文学
25-08-12 16:54
9423
首
<
179
180
181
182
183
184
185
186
187
188
>
尾
8386
最新
换一换
大连机场公安分局民警暖心指导,快速破解自助办证难题
聆听 ‖ 琦琦赵朗诵《中秋月‖鹧鸪天*寄愿‖蝶恋花*中秋寄怀‖秋蕊香引》作者/许文君
陈江原创《十五的月亮》主播:金辉-志玲-大海-拾柴女生-品茶听涛-乔安-冷刚丨音频编配合成:乔安丨总编:平 凡
《不忘初心》
《中原精英诗社》诗友同贺双节增刊
【长安诗文·玛雅体】毋东汉/潏河之歌(马雅体)
诗人盛军《七言•乙巳秋韵(四首)》朗诵林海(第267期)【家人有约】
热评
更多
人气
更多
ဆ
首页 |
APP |
google浏览器下载 |
火狐浏览器下载 |
360网站安全检测平台
上海艾珂斯网络科技有限公司
沪ICP备2023020809号