精华热点 “小酌怡情,豪饮伤身”这句老话,或许大家都听过。但你知道吗?科学研究真的给了这句话一个“高光时刻”!

在北京协和医院的一项研究中发现,适量饮酒不仅可以让肠道菌群更健康,还可能让心脏“年轻化”,从而降低冠心病的发生风险。
这听起来是不是像个天大的好消息?不过,喝酒这件事绝对不能“一听到风就当飓风”,适量是关键,否则再好的“养生酒”也会变成“催命符”!
科学团队揭秘:适量饮酒的神奇健康效应
这项研究可不是什么坊间传闻,而是由北京协和医院心脏科和医学研究中心的科学家团队牵头完成,在国际期刊Frontiers in Cardiovascular Medicine上发表的论文。研究的核心是探索适量饮酒如何影响冠心病患者的肠道菌群和血清代谢物。

不同饮酒水平对冠状动脉疾病(CAD)患者血清代谢物的影响
(A-D):展示了通过偏最小二乘判别分析(PLS-DA)模型分离不同代谢模式下的血清代谢物。这些子图分别显示了在极性离子负离子模式(PLN)、极性离子正离子模式(PLP)、脂质负离子模式(LPN)和脂质正离子模式(LPP)下的代谢特征。
解读:结果表明,适量饮酒的患者在代谢物分布上显著接近健康对照组,而重度饮酒者与非饮酒者的代谢特征差异显著。
研究团队招募了89名受试者,包括17名健康志愿者,以及72名不同饮酒量的冠心病患者。这些患者被细分为滴酒不沾的“清流”、适量饮酒(每天不超过40克酒精)的“佛系饮者”,和酗酒成瘾的“豪饮派”。通过16S rRNA测序技术和液相色谱质谱联用分析,研究者对肠道微生物和血液代谢物进行了详细比对,结果令人耳目一新。
酒精和健康的“U型”关系
喝酒真的能“喝”出健康吗?答案是:适量喝酒可以,但过量就别想了。研究表明,适量饮酒者的心血管健康状态最接近健康人群,反而是重度饮酒者的肠道菌群和代谢物状态比滴酒不沾者还糟糕。

与适量饮酒相关的关键代谢物和代谢通路
(A):热图展示了与适量饮酒相关的关键代谢物,其中红色和蓝色分别代表在适量饮酒组中增加或减少的代谢物。
(B):气泡图揭示了这些代谢物所属的潜在代谢通路,例如萜类骨架合成和硫辛酸代谢。
解读:适量饮酒显著降低了鞘脂和甘油磷脂的水平,这些分子与心血管疾病的进展密切相关。
这背后隐藏着一个重要规律:饮酒与心血管健康之间呈现“U型曲线”。简单来说,适量饮酒者在曲线最低点,享受着“低风险待遇”;而过量饮酒者风险剧增,滴酒不沾者虽无显著风险,但也失去了适量饮酒带来的潜在保护效应。
数据显示,适量饮酒组的冠心病严重程度评分(Gensini评分)显著低于其他组,同时血液中某些对心血管有益的代谢物水平更高。例如,12-HPEPE这种代谢物在适量饮酒组增加,这是一种天然的血小板聚集抑制剂,有助于减少血栓形成。
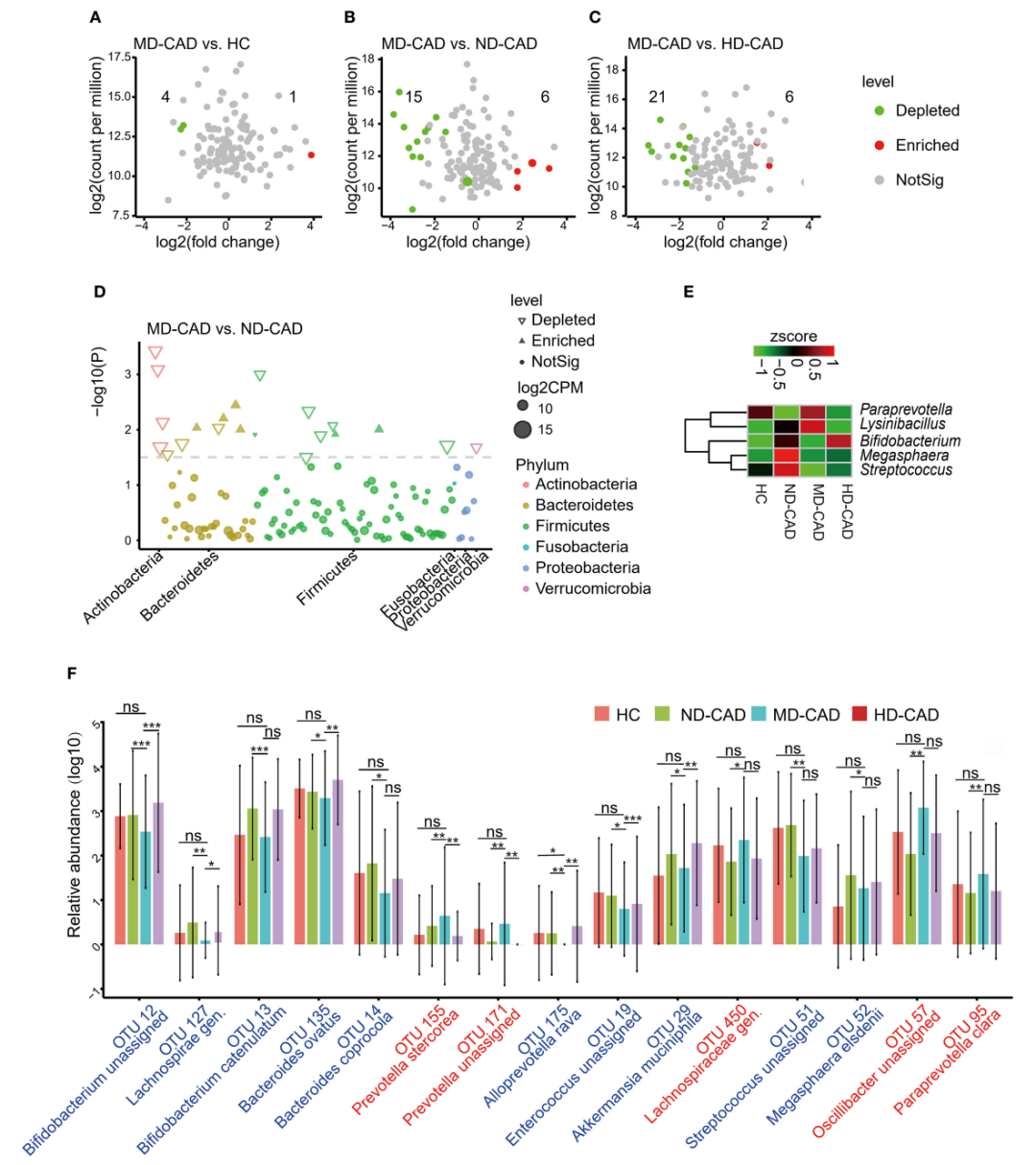
肠道菌群是关键玩家
研究进一步揭示了适量饮酒如何通过调整肠道菌群来保护心血管健康。适量饮酒组的肠道菌群构成更接近健康人群:有益菌种如Paraprevotella明显增加,而与炎症相关的菌种如Bifidobacterium显著减少。

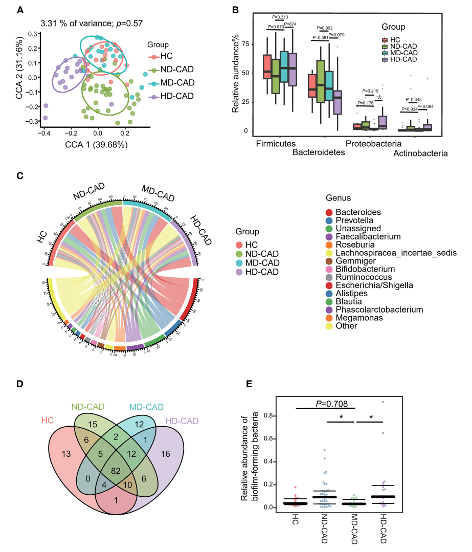
肠道微生物组的多样性和功能特征
(A):通过约束主坐标分析(CPCoA)显示了肠道菌群的β多样性。
(B):比较了在门水平上各组肠道菌群的相对丰度。
(C):弦图展示了不同组中主要属的贡献情况。
(D-E):进一步展示了特定肠道菌群的差异,例如MD-CAD组与健康对照组更为接近。
解读:MD-CAD组表现出与健康对照组更相似的微生物群落,支持适量饮酒对肠道微生态的调节作用。
同时,适量饮酒还降低了肠道中某些“问题菌”的丰度,比如Bacteroides ovatus和Enterococcus villorum——这些菌种可能通过代谢产物促进炎症反应,从而加剧心血管疾病。

不同饮酒水平对肠道菌群的具体影响
(A-C):图表显示了MD-CAD组相较其他组的显著差异性OTU。
(D):图表揭示了不同门下的菌群差异。
(E):直观展示了与适量饮酒相关的特定菌群变化。
解读:例如,Oscillibacter valericigenes在MD-CAD组中显著升高,被认为对心血管健康有益。
更有趣的是,肠道菌群的变化还反映在血液代谢物中。比如,磷脂和神经酰胺这些“坏分子”在适量饮酒者体内显著减少,而它们的积累与动脉粥样硬化风险密切相关。
喝酒与健康:量有多重要?
适量饮酒究竟有多“适”?科学家给出了明确定义:每天酒精摄入量不超过40克,相当于一杯葡萄酒或一瓶啤酒。超过这个量,不仅不会享受健康福利,还会引发各种健康问题,比如酒精性肝病、高血压以及心律失常。
此外,研究也强调,适量饮酒的益处并非普适,特别是对于女性、未成年人以及某些患有慢性病的群体,饮酒仍需谨慎,甚至完全避免。
健康生活需要平衡
协和医院的这项研究为适量饮酒可能带来的健康益处提供了科学证据,但这绝不意味着我们应该盲目增加饮酒量。毕竟,健康生活的核心在于平衡——适量饮酒可能是一种方式,但绝不是唯一的路径。良好的饮食习惯、适度的运动和充足的睡眠,才是真正让心肠“长久年轻”的秘诀。
所以,如果你是一名成年男性,每天享受一杯红酒,既能微醺,又能收获健康,但一定要记住“适量”二字,千万别让“酒后微醺”变成“酒后失控”!
在生活的长河中,每个家庭都渴望能够迎来好运,走向兴旺发达之路。民间常说 “家有贵人,必有征兆”,其实一个家庭如果出现了以下这 3 个征兆,往往意味着好运将至,即将踏上大运的征程。
俗话说 “家和万事兴”,家庭内部的和谐氛围是一个家庭走向兴旺的基石,也是即将走大运的重要征兆。当家庭成员之间能够相互理解、包容,尊重彼此的想法和感受时,整个家就仿佛被注入了一股强大的凝聚力。
在日常的生活里,夫妻之间不再为了鸡毛蒜皮的小事而争吵,而是懂得换位思考,丈夫体谅妻子操持家务的辛苦,妻子理解丈夫在外打拼的压力,两人齐心协力为家庭的未来谋划。父母与子女之间也没有了剑拔弩张的紧张关系,长辈用耐心和爱去引导、教育晚辈,晚辈则怀着感恩与孝顺之心回应长辈,一家人围坐在一起欢声笑语,分享着生活中的喜怒哀乐。
这种和睦的氛围不仅让每一个家庭成员都能感受到家的温暖,内心充满幸福感,更重要的是,它能为家庭创造出积极向上的气场。当大家心往一处想,劲往一处使时,无论是面对生活中的困难,还是去把握发展的机遇,都能更有力量。比如,家里想要做个小生意,或者投资一个项目,家庭成员在和睦的基础上能够充分交流、各抒己见,共同做出明智的决策,使得计划顺利推进,财富也随之慢慢积累,家庭自然就会越来越兴旺,好运也就不请自来了。
家风,是一个家庭无形却又极具影响力的精神财富,当一个家庭开始注重并传承良好的家风时,这便是要走大运的显著征兆。良好的家风涵盖诸多方面,比如诚实守信、勤奋努力、尊老爱幼等。
如果一个家庭秉持着诚实守信的家风,那么家庭成员在社会上与人交往时,总是言出必行,赢得他人的尊重和信任。别人愿意与他们合作、帮忙,良好的人际关系网也就慢慢铺开了。就像一个做小本买卖的家庭,因为一直坚持诚信经营,从不缺斤少两、以次充好,口碑越来越好,顾客越来越多,生意自然越做越红火。
勤奋努力的家风更是能推动家庭不断向前发展。长辈们以身作则,用自己辛勤劳作的身影给晚辈树立榜样,晚辈们在这样的熏陶下,也懂得通过自己的双手去创造生活,努力学习知识、提升技能。无论是在学业上还是工作中,都能凭借这份努力收获成果,为家庭增添光彩,整个家庭的运势也会随着家庭成员的积极进取而蒸蒸日上。
而尊老爱幼的家风则让家庭充满了浓浓的亲情与人文关怀,让家庭的根基更加稳固,在外人看来,这样的家庭是充满正能量的,也更容易吸引到好的机遇和贵人相助,从而走上大运。
生活从来都不是一帆风顺的,难免会遇到挫折和困境,但一个家庭如果能够始终保持积极乐观的生活态度,那便是好运即将降临的有力信号。当面临经济上的压力,比如家庭遭遇突发变故,需要支付大笔费用时,乐观的家庭成员不会陷入绝望和抱怨之中,而是相互鼓励,一起想办法去解决问题。
他们相信困难只是暂时的,并且会主动去寻找转机。也许是调整家庭的收支计划,也许是开拓新的收入渠道,在积极的心态驱使下,总能发现生活中的一线生机。同样,在面对一些人际关系上的矛盾或者事业发展上的瓶颈时,他们也以乐观的视角去看待,把这些当作成长的历练,从中吸取经验教训,让自己和家庭变得更强大。
这种积极乐观的态度仿佛有一种魔力,它能驱散生活中的阴霾,让家庭充满阳光,也会感染身边的人,吸引来同样积极向上的朋友和合作伙伴,为家庭带来更多的资源和助力,使得家庭一步步朝着大运迈进。
一个家庭若出现了上述这 3 个征兆,就如同在黑暗中看到了曙光,在坎坷的道路上找到了通往康庄大道的方向。只要保持住这些美好的状态,用心经营家庭,那么好运定会常伴左右,家庭也必将迎来兴旺发达、走大运的美好时光。




