中国故事
作词/杜小君
作曲/苏培峰
演唱/李璁璁
那些年
山河呜咽风沙漫漫
你挺起脊背
屹立在东方之巅
把风雨里的故事
讲到春天
路漫漫
中国故事动听久远
啊 中国故事
风雨百年
啊 中国故事
动听久远
这些年
大地飞歌风轻云淡
你挺起胸膛
耸立在世界前沿
把春天里的故事
讲给世界
路漫漫
中国故事动听久远
啊 中国故事
风雨五千年
啊 中国故事
动听久远
这是一场错爱
词/杜小君
主歌:
我以为好好把你爱
你会明白不给我伤害
可是真心给了你
你却始终敷衍对待
你的冷漠让我明白
这是一场错爱
我以为眼泪流下来
你会明白爱不会重来
可是泪水已流干
你却始终沉默对待
你的狠心让我明白
这是一场错爱
副歌:
你让我明白这是一场错爱
所以我坚决的选择了离开
摆脱对你的依赖
在黑夜里独自守着悲哀
你让我明白这是一场错爱
所以我抱紧自己锁住心怀
斩断最后的残念
从此天涯陌路再也不爱
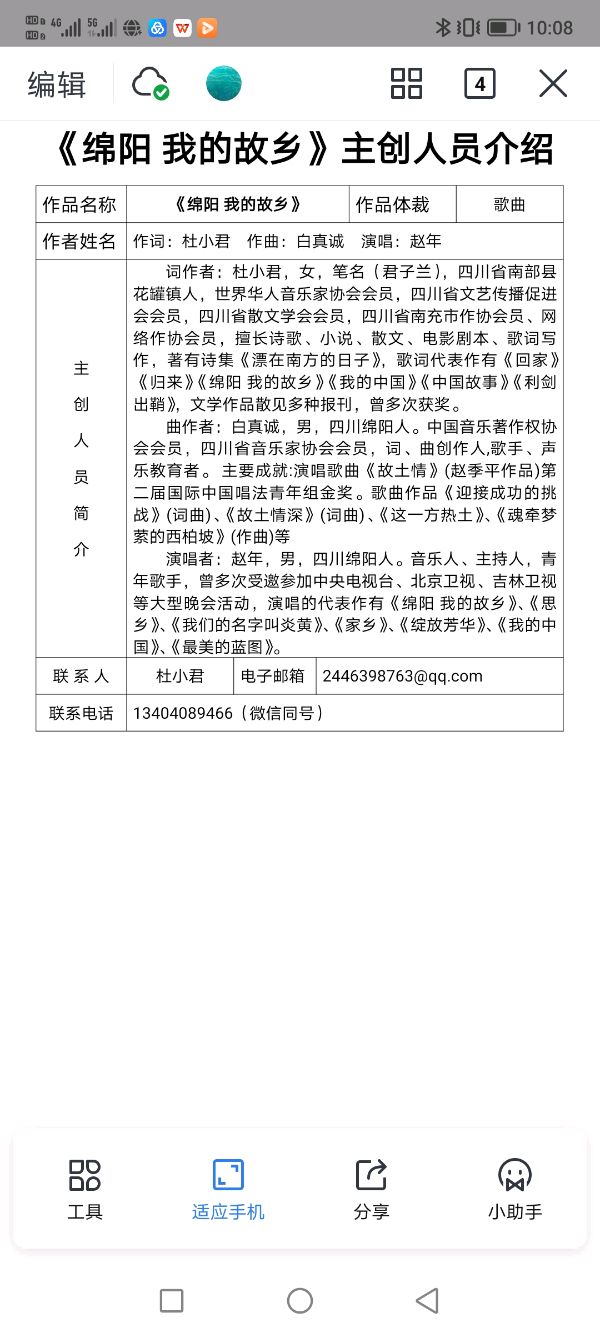
绵阳 我的故乡
作词/杜小君
总想拥着涪江
听渔歌晚唱
总想攀上越王楼
穿越唐宋的时光
总想抓把故乡的土壤
种上李白的诗行
三江半岛赏夜景
大禹故里抒胸膛
啊!绵阳 绵阳 我的故乡
多少次在异乡把你情凝望
把你深情凝望
总想伴着涪江
听号子喊响
总想牵着风儿的手
抚摸故园的惆怅
总想望着故乡的月亮
看妈妈温暖的目光
长虹大道写大爱
富乐山下正气扬
啊!绵阳 绵阳 我的故乡
多少次梦回你变了模样
变了模样
杜小君老师简历:
杜小君:七零后,四川绵阳人,旅居深圳市。大学本科学历。
曾任中学语文教师,音乐教师,网络报刊记者,企业策划及文案,兼职讲师等。
善长各种公文,企业产品推文,各类文体皆可撰写。喜欢文字创作,音乐,乐器。
四川省文艺传播促进会会员,中国散文学会会员,四川省作家协会会员,四川省音乐家协会会员,世界华人音乐家协会会员。