原本大家以为失信人名单只是针对自然人、企业和社会机构的名单,目前竟然有480多人民政府赫然在列,其中不乏包括副省级城市、省会城市核心区等。按照最高人民法院法规:这些政府领导今后在乘坐飞机、高铁等交通工具时,将受到影响,同时不能在星级以上宾馆进行消费。
(一)江西省奉新县人民政府纳入失信人名单名单
根据江西省宜春市中级人民法院的执行裁定书显示,该院在执行一起合同纠纷案件的判决时,被执行人奉新县人民政府违反财产报告制度,且拒不履行生效法律文书确定的义务,依照《中华人民共和国民事诉讼法》及《最高人民法院关于公布失信被执行人名单信息若干规定》等规定,决定将奉新县人民政府纳入失信被执行人名单,该决定一经作出即生效。
以下文字摘自最高人民法院官网
禁止失信被执行人以其财产支付费用的下列行为:
(一)乘坐交通工具时,选择飞机、列车软卧、轮船二等以上舱位;
(二)在星级以上宾馆、酒店、夜总会、高尔夫球场等场所进行高消费;
(三)购买不动产或者新建、扩建、高档装修房屋;
(四)租赁高档写字楼、宾馆、公寓等场所办公;
(五)购买非经营必需车辆;
(六)旅游、度假;
(七)子女就读高收费私立学校;
(八)支付高额保费购买保险理财产品;
(九)其他非生活和工作必需的高消费行为。
失信被执行人为单位的,被限制高消费后,禁止失信被执行人及其法定代表人、主要负责人、影响债务履行的直接责任人员以单位财产实施上述行为。
如失信被执行人违反限制高消费令进行消费的,将依法予以拘留、罚款;情节严重,构成犯罪的,追究其刑事责任。
依照《最高人民法院关于公布失信被执行人名单信息的若干规定》第七条的规定,被执行人已从失信被执行人名单库中删除的,限制高消费令自动解除。
(二)全国有多少个政府被列入失信人名单
真的是不查不知道,一查吓一跳,全国目前已经有480多个人民政府进入了老赖名单。
由于其中大多为最基层的单位乡、镇、村等,博士学者圈独家梳理了在名单内的市、区、县一级的老赖名单。
共计20个市、区、县处在失信名单内,其中最多的是河南(7个),其次是黑龙江(5个)。
其中每个政府的失信理由也都是五花八门,有拖欠工程款的,有抗拒执行的,甚至还有虚造证据的。
就在一周前,大庆当地最大的报纸之一还在公众号上公布了大庆市的100名老赖名单、照片、部分的身份证号等关键信息,让人感到了浓浓的魔幻现实主义。
按照目前国家的规定,这些地区的领导在解决问题之前都暂时只能屈尊接受以下的条件。
(一)禁止乘坐交通工具时,选择飞机、列车软卧、轮船二等以上舱位;
(二)禁止在星级以上宾馆、酒店、夜总会、高尔夫球场等场所进行高消费;
(三)禁止购买不动产或者新建、扩建、高档装修房屋;
(三)副省级城市大庆竟然在失信人名单中
挨个查看了480多个失信的政府后,小编意外的看到了大庆市人民政府赫然在列。
真是让人唏嘘不已,大庆油田历史贡献巨大,在中国石油总体发展大局中,地位举足轻重。曾经的工业学大庆,今日艰难转型。
开疆拓土,功泽后世,大庆石油会战,仅用三年半,就交出了一份让所有石油人都为之骄傲的答卷——探明了面积达860多平方公里、具有年产500万吨原油能力的大庆油田。自此,大庆油田从根本上改变了中国石油工业的面貌,中国人只能使用“洋油”的时代彻底结束,中国工业开始迈向新的纪元。
但当前,大庆油田实现可持续发展,面临着后备资源不足、开发难度增大、基础设施改造滞后等矛盾和挑战。
为了防止是因为系统的问题,小编特地在最高人民法院的失信人名单中反复查询,发现确实大庆市人民政府在老赖的名单内。
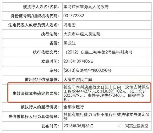
不单单是大庆市政府列入了老赖名单,就连其下面的县肇源县也在老赖名单中。
就在一周前,大庆当地最大的报纸之一还在公众号上公布了大庆市的100名老赖名单、照片、部分的身份证号等关键信息,让人感到了浓浓的魔幻现实主义。文章的最后献上诚挚的祝福。
人民政府,你得给人民带个好头,是不是?!
愿你为官半生,归来不是失信。