《青年文学家》理事会绵阳分会成立

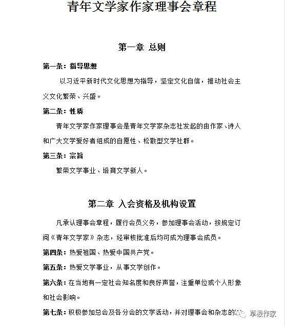
《青年文学家》杂志是经国家新闻出版总署批准,国内外公开发行的全国大型综合类学术期刊。1957年创刊的《青年文学家》杂志作为国内外发行的严肃文学期刊,由黑龙江省文学艺术界联合会和齐齐哈尔市文学艺术界联合会共同主办。
国际标准刊号:ISSN1002-2139
国内统一刊号:CN23-1094/I
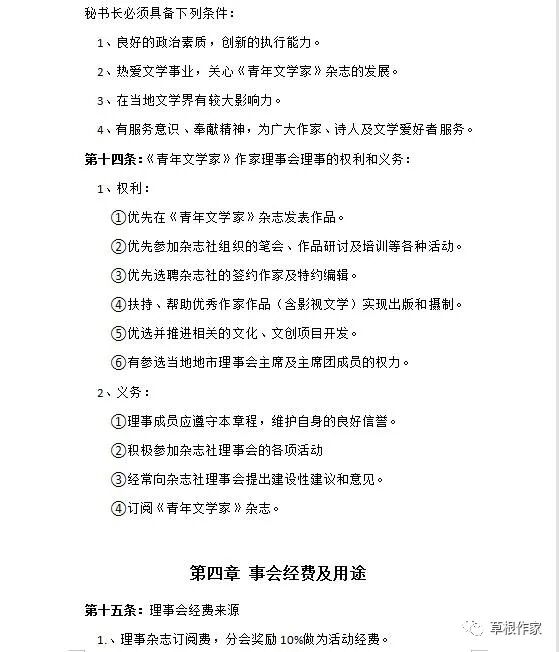
近年来,杂志社创建了青年文学家理事会,作为杂志社团结和联系作者的桥梁和纽带。只需订阅一年12期杂志即可加入理事会并办理杂志社签章的理事证。不收其他任何费用。同时杂志社也会严把质量关,为作家和广大文学爱好者打造一片文学净土。





在发表难、上刊难的大背景下,草根文学社(筹建)想文朋诗友之所想,急文朋诗友之所急,及时创建了《草根作家》公众号。同时也正在努力甑选以期和纸质刊物达成合作意向,通过种种方式激励和保护文学爱好者创作热情,解决文学爱好者发表难、上刊难的迫切需求。
2、《草根作家》将择机筛选公众号优质作品结集出版,根据所占版面众筹分摊出刊费用。
3、对有上稿纸刊需求的文朋诗友,目前可推荐《兰河文学》纸刊上稿服务。
入会
1、订阅《青年文学家》杂志12期(订刊费300元)即颁发杂志社年度理事证。
2、加入青年文学家作家理事会绵阳分会,即相应成为草根文学社会员。
3、享有草根文学社活动以及在《草根作家》平台优先上稿的机会。
4、不定期发布全国大奖征文讯息,分享名家写作课程和创作感悟。
5、意欲了解咨询、进群交流,请添加小编微信。
填表
青年文学家杂志社理事会
姓名:
笔名:
姓别:
民族:
所在会:绵阳分会
理事会职务:理事
地址:
电话:

添加小编微信了解具体情况
举报